Kubernetes 学习笔记:架构、调度、资源与排错(2026 整理版)
线上查「Pod 为什么 Pending」「为什么 OOMKilled」时,往往要同时看:调度约束、镜像与事件、资源限制与节点真实用量。下文把虚拟化层次、K8s 核心概念、工作负载类型、调度与资源、内存/cgroup 要点,以及 Pod 排错流程串成一篇,便于自己复习与检索。
虚拟化层次:Hypervisor 与容器
硬件级虚拟化(Hypervisor):在硬件之上运行 虚拟机监控器(VMM / Hypervisor),为每台客户机(guest)模拟一套硬件,客户机内核各自独立。典型场景是一台物理机同时跑 Linux、Windows 等不同内核的系统。
操作系统级虚拟化(容器):共享宿主机内核,在进程级做隔离(命名空间、cgroups 等),因此更轻、启动更快,但隔离语义与虚拟机不同,安全与多租户边界要按运行时与内核能力来设计。
Docker 与虚拟机对比:容器把应用及其依赖打成可移植单元;虚拟机则虚拟整台机器。容器常用来标准化交付;是否「更安全」取决于配置与威胁模型,不宜一句概括。
Docker 核心概念(镜像 / 容器 / 仓库)
- 镜像(Image):只读模板,包含运行所需文件与元数据;不包含运行时的可变数据。
- 容器(Container):镜像的运行实例,类比「类与对象」;本质是受隔离约束的进程(独立 rootfs、网络、进程空间等,视运行时配置而定)。
- 仓库(Registry):镜像分发与版本管理;Repository / Tag / 镜像 的层次关系便于协作与回滚。

Kubernetes 架构与控制面
为什么叫 k8s:k 与末尾 s 之间省略了 ubernete 八个字母,即 Kubernetes → k8s。
控制面与数据面(常见划分)
| 角色 | 组件 | 作用 |
|---|---|---|
| 控制面 | kube-apiserver | 集群 API 入口,其它组件多通过它协作 |
| 控制面 | kube-scheduler | 为未绑定节点的 Pod 选择节点 |
| 控制面 | kube-controller-manager | 各类控制器(副本、Endpoint 等) |
| 控制面 | etcd | 持久化集群状态(具体部署因发行版而异) |
| 节点 | kubelet | 节点代理,按 PodSpec 启停容器 |
| 节点 | kube-proxy | 维护 Service 与节点网络规则(实现因模式而异) |
| 节点 | 容器运行时 | 通过 CRI 创建/管理容器(containerd、CRI-O 等) |
集群内 DNS(如 CoreDNS)为 Service 提供名字解析。以上为基础认知即可;生产集群还可能有 cloud-controller-manager、准入、网络插件等,依环境而定。
官方概念总览:Kubernetes Concepts。
重要对象:Master/Node、Pod
- 控制面节点(常称 control plane):承载 apiserver、scheduler、controller 等(高可用时多副本)。
- 工作节点(Node):运行 kubelet、kube-proxy、容器运行时。
- Pod:调度与原子管理的最小单位;可含一个或多个容器,共享网络与存储卷(在同 Pod 内)。Pod IP 一般指该 Pod 在集群网络中的地址(实现依赖 CNI)。
kubectl 与 YAML 要点
- apiVersion / kind:随资源类型与集群版本变化,不能死记一条。
- metadata:name、namespace、labels 等。
- spec:容器、卷、策略等;具体字段查对应 API。
YAML 注释使用 #(不是引号 ")。缩进用空格、不要用 Tab(通用约定)。
关于 kubectl run:旧版常用 kubectl run 带 --replicas 创建 Deployment;当前 kubectl 更推荐用清单(Deployment)或 kubectl create deployment 管理多副本,避免依赖已变更的默认生成行为。以你本机 kubectl version 与官方文档为准。
常用命令示例:
1 | kubectl apply -f app.yaml |
工作负载:无状态、有状态与定时任务
无状态(Deployment 等)
- 实例之间不依赖本地持久状态;同一请求的多个副本逻辑上可互换(应用需自行保证)。
- Pod 名字、IP 常随重建变化;扩缩容顺序一般不要求严格有序。
- 原文写「多个 Pod 背后是共享存储」易误解:典型无状态 Web 不要求共享持久盘;若挂存储,多为只读配置/静态资源或外部对象存储,与 StatefulSet 的「每副本独立 PVC」不同。
有状态(StatefulSet)
- 稳定网络标识(如
web-0、web-1)、有序扩缩、常与 PVC 绑定实现每副本独立数据。 - PV:集群级存储资源抽象;PVC:应用侧存储申请。二者解耦便于换底层存储实现。
注意:完整 StatefulSet 往往还需 Headless Service 等以配合 DNS 与网络标识;上面仅为结构示意,落地请以官方示例为准。
1 | apiVersion: apps/v1 |
定时任务(CronJob / Job)
- CronJob:按 cron 表达式周期创建 Job。
- Job:
completions、parallelism控制总成功次数与并行度。
apiVersion:请使用 batch/v1(batch/v1beta1 已弃用)。
1 | apiVersion: batch/v1 |
Job / Pod 上几个易混字段
| 字段 | 所属对象 | 含义(简要) |
|---|---|---|
| terminationGracePeriodSeconds | Pod | 先发 SIGTERM,等待该秒数后再 SIGKILL,便于优雅退出 |
| activeDeadlineSeconds | Job(.spec) |
Job 自开始后最长活跃时间,超时则终止该 Job 相关 Pod |
| startingDeadlineSeconds | CronJob(.spec) |
不是「Pod 启动超时」。表示若某次调度错过计划时间后,在多少秒内仍允许启动该次 Job;过期则计为失败(具体行为见官方 CronJob) |
调度:节点标签、亲和性、污点与容忍
- nodeSelector:简单
key: value匹配节点标签。 - nodeAffinity:更丰富的「必须满足 / 偏好」规则。
- Taint / Toleration:节点「排斥」Pod,除非 Pod 容忍该污点;常用于专用节点(如 GPU)、隔离负载。
示例:节点标签与亲和性
1 | kubectl label nodes <NodeA> zone=us-east |
1 | apiVersion: v1 |
示例:污点与容忍(污点格式 key=value:Effect)
1 | kubectl taint nodes <NodeA> gpu=true:NoSchedule |
1 | apiVersion: v1 |
可同时使用 nodeSelector、affinity、tolerations;规则之间是且的关系,需同时满足才可能调度成功。
资源请求与限制(节选):
1 | resources: |
巨页(HugePages)资源名形如 hugepages-2Mi、hugepages-1Gi,需与节点巨页配置一致。官方说明:为 Pod 分配内存。
节点资源占用(概念):常关注「请求之和 / 可分配量」与「实际用量 / 容量」两类比例;具体以监控与 kubectl top 为准,不同云厂商控制台定义可能略有差异。
内存、cgroup 与 OOM(Linux 基础)
下列路径以 cgroup v1 的 memory 控制器 为例(memory.limit_in_bytes 等)。cgroup v2 上对应指标文件名不同(如 memory.max、memory.current),容器运行时若使用 v2,请在节点上对照实际挂载点查阅。
RSS 与 Page Cache
- RSS(Resident Set Size):进程实际驻留在 RAM 中的部分,含代码段、栈、堆、共享库等映射到物理页的部分;malloc 成功不等于立刻占满 RSS,往往按需缺页才涨 RSS。
- Page Cache:读写文件时,内核缓存文件页以加速 IO;通常可被回收,不等同于「应用堆内存」。
原文一处笔误:「page cache 是 page cache 的缩写」 无意义,应理解为 页面缓存(Page Cache)。
Memory Cgroup 与 memory.stat
在 v1 语境下常记:
memory.usage_in_bytes:该 cgroup 内统计到的使用量,一般包含 RSS 与 cache 等(与控制器版本与统计口径有关,以文档为准)。memory.limit_in_bytes:内存上限(注意文件名是limit_in_bytes,不是limit_in_byte)。- 判断「应用自身常驻」时,多看
memory.stat中的rss;cache 会干扰「看起来像爆了内存」的判断。
memory.stat 中常见项(节选):rss、cache、inactive_file / active_file、swap 等;不同内核/版本字段可能略有增减。
OOM:当 cgroup 内无法再满足内存需求且回收无效时,可能触发 OOM Killer 杀进程。容器场景下表现为 Pod OOMKilled。
Valgrind / Memcheck(应用内存调试)
Valgrind Memcheck 用于检测未初始化读、泄漏、非法释放等;适合开发/测试定位代码级问题。生产容器通常不会默认跑 Valgrind,性能开销大。
排查思路(简版)
kubectl describe pod看 OOMKilled 与 limits。- 节点/容器内结合
memory.stat、监控中的 working set(如container_memory_working_set_bytes)看是否顶满 limit。 - 应用侧用 pprof、语言运行时工具或 Memcheck 等做深查。
top、pmap、gcore+gdb 等用于进程级分析;与 K8s 事件结合才能闭环。
free 与 MemAvailable
free默认单位常为 KiB(可用-h人类可读)。available(或/proc/meminfo的 MemAvailable) 是内核估算的可回收后可用量,并不等于简单的free + buff/cache恒等式;把「可用内存」直接等同于该公式是不严谨的。
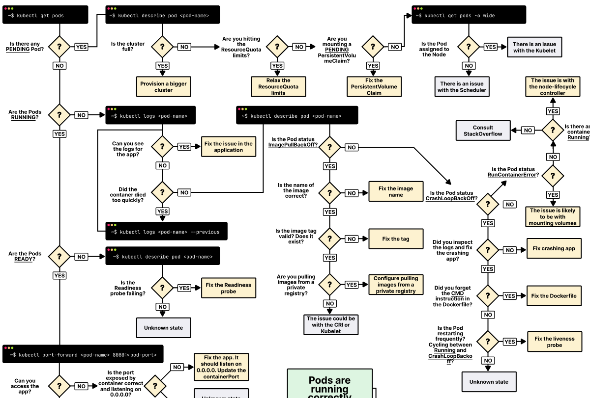
Pod 问题排查(流程与命令)
下面决策树为社区常见整理,适合对照 Events 与日志缩小范围(原图来自 learnkube 公开资源,已落盘到本站 images/kubernetes/)。

常用顺序:kubectl get pods -o wide → kubectl describe pod(重点 Events)→ kubectl logs / kubectl logs --previous。
| 现象 | 可先查 |
|---|---|
| Pending | 资源、Quota、污点/亲和性、PVC 绑定;describe 里 FailedScheduling |
| ImagePullBackOff | 镜像名、Tag、imagePullSecrets、仓库网络 |
| CrashLoopBackOff | --previous 日志、探针、依赖与配置 |
| OOMKilled | limits.memory、应用真实峰值、working set |
| Ready=0 | Readiness 探针、应用健康检查路径与超时 |
通用命令备忘:
1 | kubectl get pods -o wide |
阿里云容器监控与配额相关说明可参考:容器服务监控(产品与控制台以厂商文档为准)。
容器运行时与 Docker 的关系
- Docker Engine 历史上包含运行时与镜像构建能力;底层常依赖 containerd 等。
- Kubernetes 通过 CRI 对接 containerd、CRI-O 等;不要求节点上必须用
docker命令。 - rkt 已停止积极演进,仅作历史了解即可。
核心要点
- 虚拟机 vs 容器:虚拟硬件多内核 vs 共享内核的进程隔离;适用场景不同。
- K8s:控制面(API、调度、控制器)+ 节点(kubelet、kube-proxy、运行时);Pod 是最小调度单元。
- 工作负载:无状态多用 Deployment;要稳定标识与有序与每副本存储用 StatefulSet;周期任务用 CronJob/Job,API 用
batch/v1。 - 调度:标签 / 亲和性 选节点,污点 / 容忍 做排斥与专用池;规则同时满足才可能调度。
- 资源:
requests影响调度与公平性,limits与 OOM 相关;看内存是否紧建议结合 RSS / working set,勿单看含大量 cache 的汇总。 - 排错:Events + logs(–previous) 优先;再分 Pending / 镜像 / 崩溃 / OOM / 探针几类对症。
- 易错字段:
startingDeadlineSeconds在 CronJob 上,含义是错过计划后的容忍窗口,不是 Pod 启动超时。
整理自个人学习笔记;apiVersion、指标路径与 kubectl 行为随版本变化,上线前请以你集群版本对应的官方文档为准。